首页
产品&服务
过程仪表
特殊环境智能设备
控制系统
过程仪表
温度
压力
物位
流量
安全
检测装置
密度测量
泵、阀
特殊环境智能设备
特种机器人
智能装置
生产线
核行业专用工具
控制系统
过程自动化
运动与传动控制
数据计量系统
智能仪表系统
信息管理系统
数据采集与分析
系统仿真与AI
测量电路开发
小型工艺回路
解决方案
放射性废物处理
智能物流
控制系统
三废处理
行业应用
化工
船舶
冶金和采矿
核电
石油和天然气
水和污水
电力
关于我们
企业简介
企业文化
大事记
资源荣誉
科技成果
招贤纳士
联系我们
留言咨询
服务支持
售后服务
技术文档
常见问题
新闻中心
公司新闻
媒体报道
案例中心
技术合作
定制研发
搜索
En
产品&服务
工业自动化一站式服务
过程仪表
特殊环境智能设备
控制系统
过程自动化、 运动与传动控制、 数据计量系统、 智能仪表系统、 信息管理系统、 数据采集与分析、 系统仿真与AI、 测量电路开发、 小型工艺回路、
全部
过程自动化
运动与传动控制
数据计量系统
智能仪表系统
信息管理系统
数据采集与分析
系统仿真与AI
测量电路开发
小型工艺回路
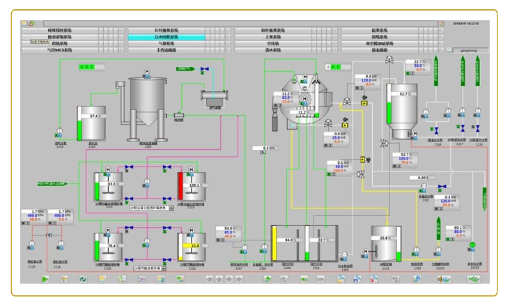
三废处理•过程自动化
核三废处理过程控制系统
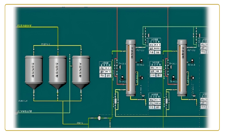
煤化工•过程自动化
联合焦化熔硫系统[煤化工]
造纸工业•过程自动化
800/4500打浆/制桨系统